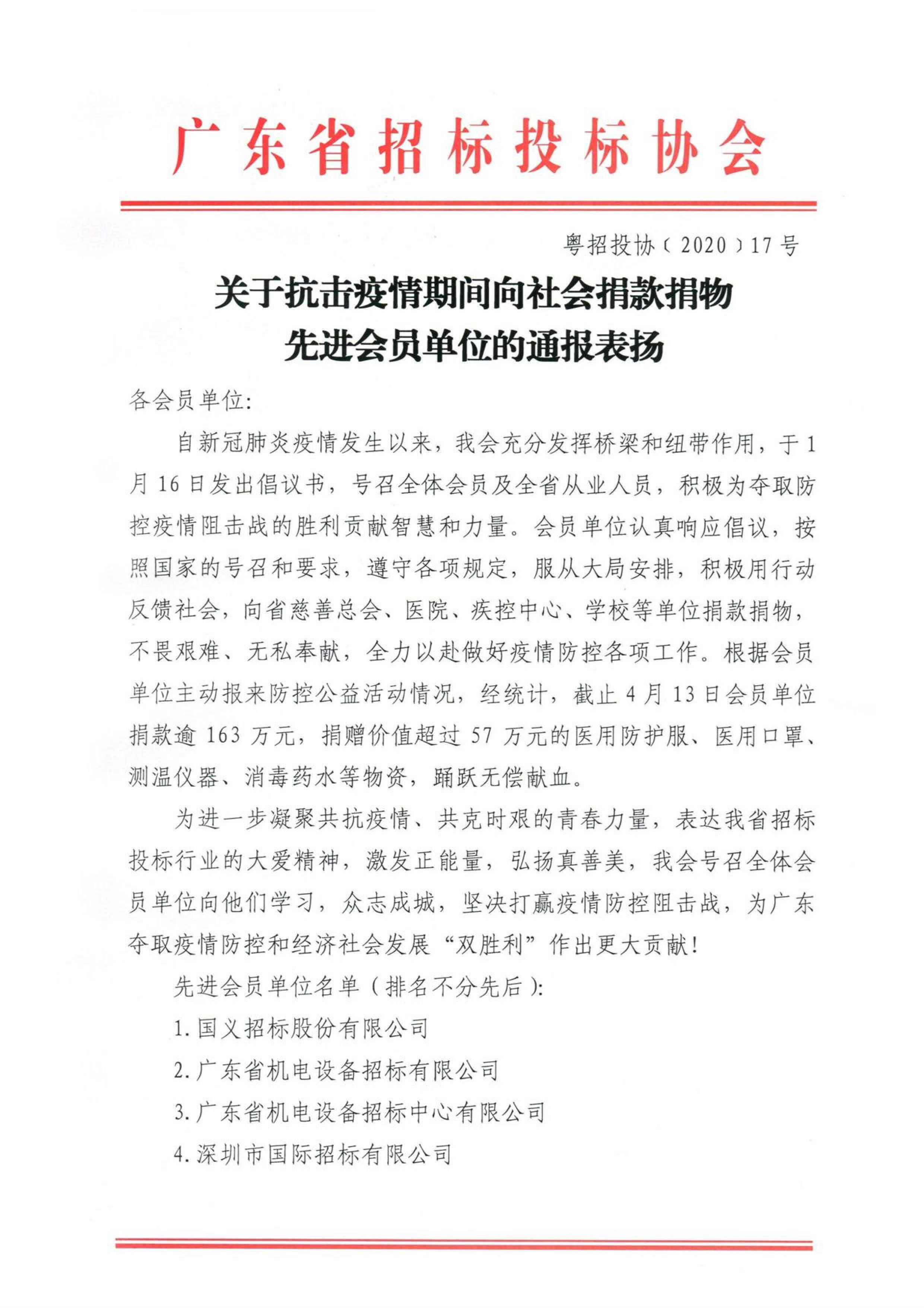
近日,我公司及员工在抗击疫情期间踊跃捐款、献血奉献爱心,积极用行动为抗疫贡献力量,公司获得了广东省招标投标协会的通报表扬。
疫情时期,我公司坚决贯彻落实防控责任,全力做好疫情防控和生产经营两不误;与此同时,主动响应交通运输部、省总工会、省交通工会的号召,积极宣传和组织员工采购湖北省滞销农产品,减轻疫情造成的影响,共克时艰,共度难关。
发布日期:2020-04-28
近日,我公司及员工在抗击疫情期间踊跃捐款、献血奉献爱心,积极用行动为抗疫贡献力量,公司获得了广东省招标投标协会的通报表扬。
疫情时期,我公司坚决贯彻落实防控责任,全力做好疫情防控和生产经营两不误;与此同时,主动响应交通运输部、省总工会、省交通工会的号召,积极宣传和组织员工采购湖北省滞销农产品,减轻疫情造成的影响,共克时艰,共度难关。
粤公网安备 44010602002597号
备案/许可证号:粤ICP备09025073号